欢迎访问上海珈希空调技术有限公司
返回首页
在线咨询
添加微信
专业制造商
研发,生产、销售与一体
服务
热线
15252616808
网站首页
关于我们
公司简介
企业文化
售后服务
联系我们
产品展示
防火阀、防排烟
新风换气机
空调控制面板
风机箱系列
全热交换器
风机系列
风机盘管
空调机组
板式全热交换芯
风口、散流器
表冷器
消声器、静压箱
风机盘管配件
圆散、球喷、旋流系列
风量调节阀
新闻资讯
公司新闻
行业资讯
常见问题
案例工程
生产车间
在线留言
联系我们
热搜关键词:
防爆防火阀,上海珈希空调,组合式空调机组,镀锌板新风换气机
产品中心
Categories
防火阀、防排烟
新风换气机
空调控制面板
风机箱系列
全热交换器
风机系列
风机盘管
空调机组
板式全热交换芯
风口、散流器
表冷器
消声器、静压箱
风机盘管配件
圆散、球喷、旋流系列
风量调节阀
您的位置: 首页 > 产品中心 > 风机盘管 > 超薄风机盘管
超薄风机盘管
上一个:
PM2.5单向流净化风机
下一个:
单板风机箱
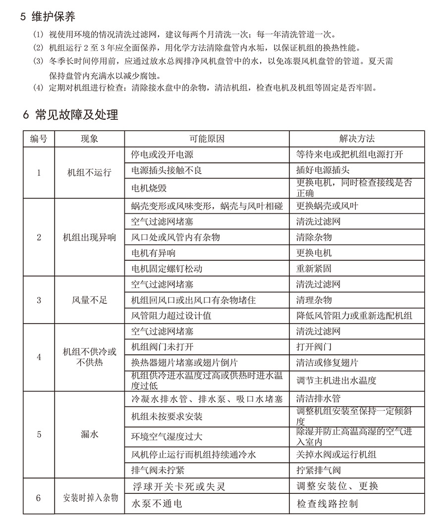
详情说明
/ Details
标签:
超薄风机盘管
相关产品推荐
超薄风机盘管
友情链接:
新超云网络
备案号:
沪ICP备2023014046号-1
上海珈希空调技术有限公司 All rights reserved 版权所有 技术支持:【
新超云网络
】备案号:
沪ICP备2023014046号-1
网站XML